DOI: 10.1021/acsami.6c01906
全文速览
南京工业大学刘文静副教授团队通过设计一种具有可调界面相互作用的氧化铈负载氧化铜催化剂(Cuδ+O/CeO2),成功解决了铜基材料在电化学硝酸盐还原制氨过程中的结构不稳定问题。研究发现,Cu−O−Ce键的形成有效稳定了富电子Cuδ+物种,促进了活性*H的生成,抑制了副产物NO2-的积累,并加速了关键中间体的加氢过程。优化后的10Cuδ+O/CeO₂催化剂在−1.2 V(vs RHE)条件下表现出6.14±0.35 mg h-1 mgcat.-1的氨产率,在−0.8 V(vs RHE)时法拉第效率达78.18 ± 9.30%,同时具有优异的稳定性:经过10次循环测试活性保持95%以上,并在膜电极组件中连续运行240小时性能无明显衰减。该研究为设计高选择性、长寿命的硝酸盐制氨催化剂提供了新思路,强调了界面协同效应在提升催化性能中的关键作用。
背景介绍
氨作为基础化工原料,全球年产量超1.5亿吨,但传统合成方法能耗高、碳排放大,亟需绿色合成新路径。电催化硝酸盐还原反应(NO3-RR)可在温和条件下将污染物硝酸盐转化为氨,同步实现环境治理与氨合成。然而该反应涉及复杂电子转移过程,易受析氢副反应干扰。铜基催化剂虽能有效活化硝酸盐,但存在纳米颗粒团聚、活性组分流失等稳定性问题。研究团队引入CeO2为载体,通过原子级界面构筑形成强Cu-Ce界面键合与氧空位,稳定Cuδ⁺活性物种,为开发高效稳定的硝酸盐制氨催化剂提供了创新方案。
本文亮点
(1)创新界面设计:通过沉积-沉淀法构筑了具有强Cu−O−Ce界面相互作用的Cuδ⁺O/CeO₂催化剂,有效稳定了富电子的Cuδ⁺活性物种,并伴生氧空位,从根本上解决了传统铜基催化剂在反应中易团聚、过还原的难题。
(2)高效合成氨性能:优化后的10Cuδ⁺O/CeO₂催化剂在电化学硝酸盐还原制氨中表现出高效性能,实现了6.14±0.35 mg h-1 mgcat.-1高氨产率和78.18±9.30%的法拉第效率,展现了其高效转化污染物的潜力。
(3)优异运行稳定性:催化剂在10次循环测试后活性保持率超过95%,且在膜电极组件中连续运行长达240小时,性能无明显衰减,为其实际应用奠定了坚实基础。
(4)原位机制解析:结合原位红外光谱和XPS分析,研究揭示了催化剂高稳定性的内在机理:CeO2载体通过可逆的Ce4+/Ce3+循环,在还原性条件下动态缓冲并持续稳定Cuδ⁺物种,这种“电子缓冲”机制是设计长效催化剂的关键。

图1:催化剂合成与形貌结构表征
图 (a) xCuδ⁺O/CeO₂的合成路线示意图。(b) XRD图谱和(c) 拉曼光谱。(d) ICP-OES测定的不同Cu负载量(x = 0, 1, 5, 10, 15, 30 wt %)样品的铜含量。(e) 10Cuδ⁺O/CeO2的TEM图。(f) 对应的SAED图(黄色和红色虚线圆圈分别标注CuO和CeO2的衍射环及晶面)。(g) HRTEM图。(h−k) 暗场TEM图及相应EDS元素分布图。
XRD与拉曼光谱表明,10 wt%铜负载量下CuO高度分散且与CeO2形成强界面作用,同时氧空位浓度显著提升。ICP-OES证实实际铜含量与理论值吻合。TEM观察显示10Cuδ⁺O/CeO2保持均匀纳米棒形貌,约2 nm无定形CuO团簇沿载体边缘分布,Cu、Ce、O元素均匀分散。负载量过高(≥15 wt%)则导致CuO团聚。
图2:催化剂的电子结构表征
图 (a) 10Cuδ⁺O/CeO2与10CuO/Al2O3的XANES谱图和(b) EXAFS的R空间谱图。(c) CuO、CeO2及10Cuδ⁺O/CeO2的H2-TPR曲线。10Cuδ⁺O/CeO2、CuO与CeO2的(d) Cu 2p、(e) Ce 3d及(f) O 1s高分辨XPS谱图。
XAS分析显示,10Cuδ⁺O/CeO2中Cu吸收边负移,表明形成富电子Cuδ⁺物种;EXAFS谱中出现Cu−Ce散射路径,直接证实Cu−[Ox]−Ce界面结构的存在。H₂-TPR中还原峰显著降低,印证强相互作用提升了氧化还原性能。XPS进一步量化表明表面Cuδ⁺占主导(Cuδ⁺/Cu²⁺=2.36),同时Ce3+与氧空位比例明显增加。
图3:氨合成性能评估
图 (a) xCuδ⁺O/CeO₂的LSV曲线、(b) 塔菲尔斜率和(c) 氨产率。(d) 10Cuδ⁺O/CeO2在不同电位下的选择性。(e) 以15NO3-或14NO3-为氮源时,10Cuδ⁺O/CeO2在−1.2 V条件下的¹H NMR谱图。(f) 紫外-可见光谱法与¹H NMR谱法测定的14NH3和15NH3产率对比。(g) 对照催化剂的氨产率对比。(h) Cuδ⁺位点在NO3-RR中的作用示意图。
电化学测试表明,10Cuδ⁺O/CeO2催化剂在硝酸盐还原反应中性能最优:在−1.2 V下氨产率达6.14 ± 0.35 mg h-1mgcat.-1,−0.8 V下法拉第效率为78.18 ± 9.30%,其活性随铜负载量呈火山型趋势。同位素标记实验证实氨产物来源于硝酸盐电还原。
图4:循环效果及反应后催化剂表征
图 (a) 10Cuδ⁺O/CeO2在−1.2 V(vs RHE)下循环10次的氨产率与选择性。(b) 电解1小时后10Cuδ⁺O/CeO2的TEM图。(c) 电解前后10Cuδ⁺O/CeO2的XRD图谱。电解后10Cuδ⁺O/CeO2的(d) Cu 2p、(e) Ce 3d和(f) O 1s高分辨XPS谱图。(g) 10CuO/Al2O3在−1.2 V下循环10次的氨产率与选择性。(h) 电解1小时后10CuO/Al2O3的TEM图。(i) 电解前后10CuO/Al2O3的XRD图谱。
稳定性测试显示,10Cuδ⁺O/CeO2催化剂经10次循环后氨产率与法拉第效率几乎不变,氨选择性从63.4%升至83.5%。TEM和XRD证实其形貌与结构完好保持,XPS表明Cuδ⁺/Cu2+比维持不变,而Ce3+与氧空位比例显著增加,提示CeO2作为动态氧化还原缓冲层稳定了Cuδ⁺活性中心。
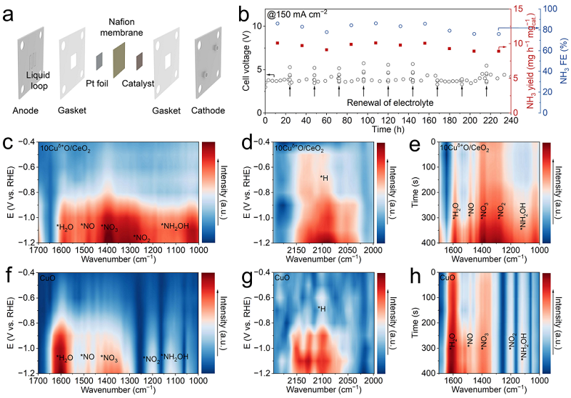
图5:机制分析
图 (a) 膜电极组件示意图。(b) 长期NO3-RR电解过程及相应的氨产率与法拉第效率。 (c, d) 10Cuδ⁺O/CeO2在不同电位下的原位ATR-FTIR光谱。(e) 10Cuδ⁺O/CeO2在NO3-RR过程中随反应时间的原位ATR-FTIR光谱。(f, g) CuO在不同电位下的原位ATR-FTIR光谱。(h) CuO在NO3-RR过程中随反应时间的原位ATR-FTIR光谱。
原位ATR-FTIR图谱显示,10Cuδ⁺O/CeO2催化剂表面随电位负移依次出现NO3、NO2、NO、NH2OH等含氮中间体特征峰,并在2100 cm-1处检测到吸附氢(H),证实其遵循逐步加氢路径。
总结与展望
本研究构筑了具有强Cu−O−Ce界面相互作用的10Cuδ⁺O/CeO2催化剂,其在电化学硝酸盐还原制氨中表现出优异性能。系统的结构表征与机理研究表明,Cu−O−Ce键的形成稳定了富电子Cuδ⁺活性物种,其与氧空位的协同作用有效促进了硝酸根的吸附与加氢过程。值得关注的是,该催化剂展现出良好的运行稳定性——循环10次后活性保持95%以上,连续运行240小时性能无明显衰减。后续研究可进一步优化Cu负载量与界面结构,探索该催化剂在更宽电位窗口和不同硝酸盐浓度下的适用性;同时,可将此界面工程策略拓展至其他铜基催化体系,为提升硝酸盐电还原催化剂的综合性能提供参考。
通讯作者简介
刘文静,南京工业大学柔性电子(未来技术)学院先进材料研究院副教授。2015年获得不来梅雅格布大学博士学位;2016-2018年在南京师范大学从事博士后研究工作; 2018年起在南京工业大学柔性电子(未来技术)学院先进材料研究院工作。研究领域包括先进功能材料的设计合成及其在能源存储与转化方向的应用,侧重研究硼簇和多金属氧簇基复合材料的合成及在电催化、光催化、电池电极材料等新能源领域的应用探索。主持国家自然科学基金面上项目1项、国家自然科学基金青年项目1项、国家博士后科学基金面上项目1项及江苏省博后科研资助计划项目1项等。迄今为止,在国际权威期刊共发表SCI论文20余篇,指导外籍硕士1名,在读博士、硕士若干名。
本文使用的原位红外电化学ATR-FTIR系统由合肥原位科技有限公司研发,感谢老师支持和认可。